一、项目编号
GSHS-CSXY2024007
二、项目名称
beat365官方网站学生食堂承包项目
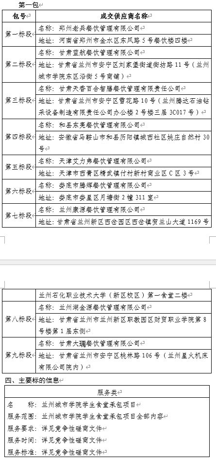
三、成交供应商信息

五、评审专家名单
王炜、陈晋云、王海磊、翟婧彦、张轶
六、代理服务收费标准及金额:
代理费收费标准:依据竞争性磋商文件规定收取。
金额:第一标段:4000元;第二标段:3000元;第三标段:5000元;第四标段:3000元;第五标段:3000元;第六标段:5000元;第七标段:3000元;第八标段:2500元;第九标段:2500元。
七、公告期限
自本公告发布之日起1个工作日。
八、其他补充事宜
无
九、凡对本次公告内容提出询问,请按以下方式联系。
1.采购人信息
名 称:beat365官方网站
地 址:beat365官方网站校本部(兰州市安宁区街坊路11号)
联系方式:王小安 17726989329
2.采购代理机构信息
名 称:甘肃河山项目咨询管理有限责任公司
地 址:兰州市城关区张掖路东段19号泰生大厦B座2301
联系方式:18093154502 王经理
3.项目联系方式
项目联系人:王经理
电 话:18093154502
十、附件
无